Matplotlib 线条
线条样式
您可以使用关键字参数 linestyle 或更简短的 ls 来更改被绘制线条的样式:
实例
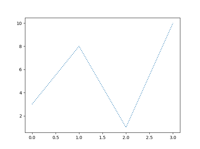
使用虚线:
import matplotlib.pyplot as plt import numpy as np ypoints = np.array([3, 8, 1, 10]) plt.plot(ypoints, linestyle = 'dotted') plt.show()
结果:
实例
使用点划线:
plt.plot(ypoints, linestyle = 'dashed')
结果:
更简短的语法
线条样式可以用更简短的语法来表示:
linestyle 可以写为 ls。
dotted 可以写为 :。
dashed 可以写为 --。
实例
更简短的语法:
plt.plot(ypoints, ls = ':')
结果:
线条样式
您可以选择以下任何一种样式:
| 样式 | 或 | 试一试 |
|---|---|---|
| 'solid'(默认) | '-' | 试一试 |
| 'dotted' | ':' | 试一试 |
| 'dashed' | '--' | 试一试 |
| 'dashdot' | '-.' | 试一试 |
| 'None' | '' 或 ' ' | 试一试 |
线条颜色
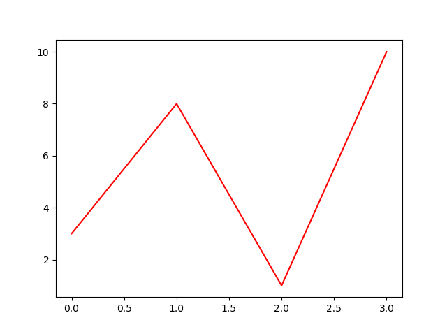
您可以使用关键字参数 color 或更简短的 c 来设置线条的颜色:
实例
将线条颜色设置为红色:
import matplotlib.pyplot as plt import numpy as np ypoints = np.array([3, 8, 1, 10]) plt.plot(ypoints, color = 'r') plt.show()
结果:
您还可以使用十六进制颜色值:
实例
使用漂亮的绿色线条绘图:
... plt.plot(ypoints, c = '#4CAF50') ...
结果:
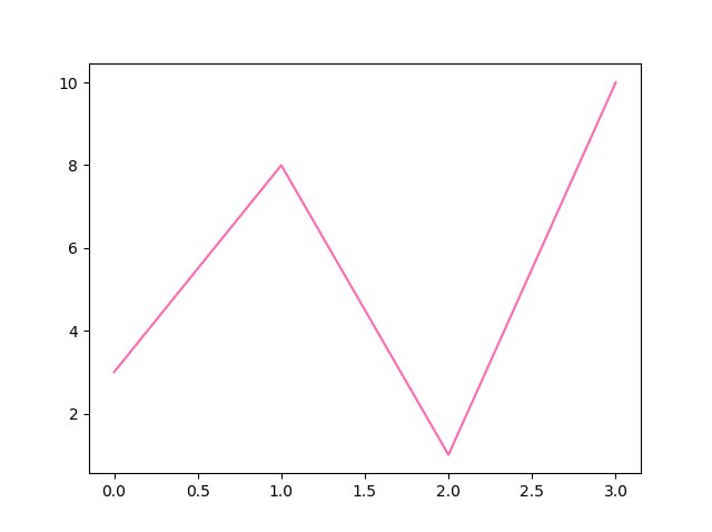
或者任何受支持的 140 种颜色名称之一。
实例
使用名为 "hotpink" 的颜色绘图:
... plt.plot(ypoints, c = 'hotpink') ...
结果:
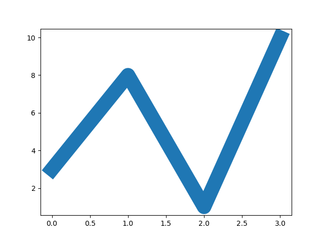
线条宽度
您可以使用关键字参数 linewidth 或更简短的 lw 来更改线条的宽度。
该值是一个浮点数,以磅为单位:
实例
使用 20.5 磅宽的线条绘图:
import matplotlib.pyplot as plt import numpy as np ypoints = np.array([3, 8, 1, 10]) plt.plot(ypoints, linewidth = '20.5') plt.show()
结果:
多条线
您可以通过简单地添加更多的 plt.plot() 函数来绘制任意数量的线条:
实例
通过为每个线条指定一个 plt.plot() 函数来绘制两条线条:
import matplotlib.pyplot as plt import numpy as np y1 = np.array([3, 8, 1, 10]) y2 = np.array([6, 2, 7, 11]) plt.plot(y1) plt.plot(y2) plt.show()
结果:
您还可以通过在相同的 plt.plot() 函数中添加每条线的 x 轴和 y 轴的点来绘制多条线。
(在上面的示例中,我们仅指定了 y 轴上的点,这意味着 x 轴上的点得到了默认值(0, 1, 2, 3)。)
x 值和 y 值成对出现:
实例
通过指定两条线的 x 轴和 y 轴点值来绘制两条线:
import matplotlib.pyplot as plt import numpy as np x1 = np.array([0, 1, 2, 3]) y1 = np.array([3, 8, 1, 10]) x2 = np.array([0, 1, 2, 3]) y2 = np.array([6, 2, 7, 11]) plt.plot(x1, y1, x2, y2) plt.show()
结果: