W3School TIY Editor
W3School 在线教程
改变方向
暗黑模式
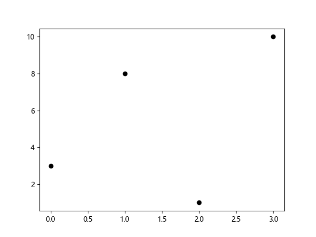
# 这三行代码让编译器支持绘图功能: import sys import matplotlib matplotlib.use('Agg') import matplotlib.pyplot as plt import numpy as np ypoints = np.array([3, 8, 1, 10]) # 绘制带黑色圆点的折线图 plt.plot(ypoints, 'ok') plt.show() # 这两行代码实现图形输出: plt.savefig(sys.stdout.buffer) sys.stdout.flush()